12月25日上午,住房和城乡建设部召开全国住房和城乡建设系统抗击新冠肺炎疫情表彰大会,隆重表彰全系统在新冠肺炎疫情防控斗争中涌现出的先进个人和先进集体。
住房和城乡建设部部党组成员、副部长易军宣读《住房和城乡建设部关于表彰全国住房和城乡建设系统抗击新冠肺炎疫情先进个人和先进集体的决定》,住房和城乡建设部部党组成员、部长王蒙徽作重要讲话。
王蒙徽代表住房和城乡建设部向受到表彰的个人和集体表示热烈祝贺,向为抗疫斗争作出积极贡献的全国住房和城乡建设系统广大干部职工表示崇高敬意。
王蒙徽指出,全国住房和城乡建设系统在疫情防控斗争中发挥了重要作用,为全国疫情防控取得重大战略成果作出了积极贡献。全国住房和城乡建设系统广大干部职工,把疫情防控摆在压倒一切的位置,听党指挥、勇于担当、顽强拼搏,倾尽全力投入到疫情防控斗争中。疫情防控紧要关头,住房和城乡建设部迅速组织编印应急医疗设施设计改造标准和技术指南,指导支持中央和地方施工企业紧急投入应急医疗设施建设。疫情集中爆发期间,全国建筑业241万建筑大军参加医院建设,18584个定点医疗机构在最短时间交付使用,为迅速控制疫情蔓延发挥了关键作用。疫情期间,全国700多万物业服务人员战斗在社区一线,认真做好社区人员筛查,提供居家生活服务,牢牢守住社区疫情防控阵地。200多万市政行业职工日夜奋战,全天值守,保障着城市的供排水、供气和供热。180多万城市环卫工人,开展城市环境消杀,清理转运垃圾,全力保障城市清洁,守护公众安全。60多万城管执法人员奋战在城市的角角落落,维护城市秩序,加强市场巡查,确保城市平稳运行。疫情防控关乎生命,复工复产关乎生计。住房和城乡建设部坚决贯彻党中央关于统筹推进新冠肺炎疫情防控和经济社会发展工作的决策部署。积极采取支持政策帮助企业解决实际困难,延续勘察设计、建筑施工等企业资质,出台住房公积金阶段性支持政策,减免国有房产租金,纾解企业和职工困难。在指导各地做好疫情防控的前提下,分区分级推动复工复产,印发房地产企业、房屋市政工程复工复产指南,统筹做好工人返岗、建材供应、质量安全管理等工作,开展疫情隔离观察场所和已开复工项目人员集中居住场所安全风险隐患专项排查整治。
住房和城乡建设部部党组成员、副部长姜万荣在主持时强调,在这场同严重疫情的殊死较量中,以受到表彰的先进集体和先进个人为代表的住房和城乡建设工作者,不怕牺牲、敢于斗争,将伟大抗疫精神体现在了平凡的工作岗位上,各级住房和城乡部门要广泛宣传他们的感人事迹,在全系统营造学习先进、崇尚先进、正当先进的浓厚氛围,汇聚成推动住房和城乡建设事业高质量发展的强大精神力量,为开启全面建设社会主义现代化国际新征程而努力奋斗。
会议采取视频方式召开,部领导,部机关各司局主要负责同志,部直属机关获奖代表在主会场参会,各省级住房和城乡建设部门主要负责同志、分管负责同志,本地区、本单位获奖代表在分会场参会,共1127人参加会议。
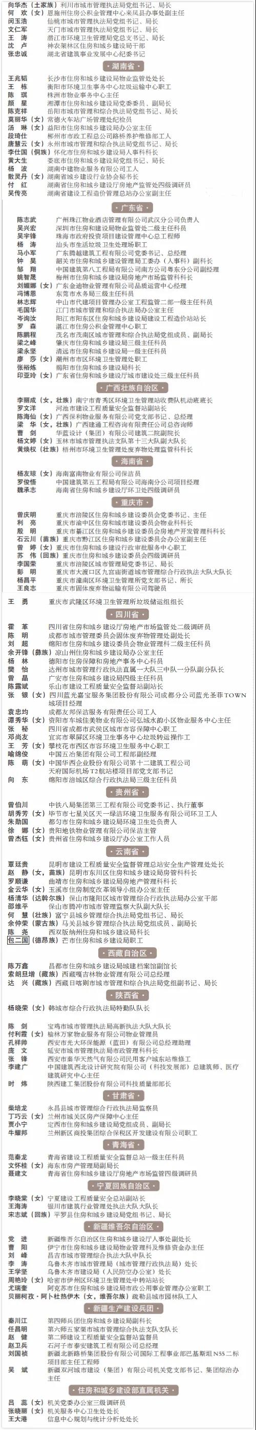
以下为全国住房和城乡建设系统抗击新冠肺炎疫情先进个人和先进集体表彰名单:
全国住房和城乡建设系统
抗击新冠肺炎疫情先进个人
拟表彰对象名单
全国住房和城乡建设系统
抗击新冠肺炎疫情先进集体
拟表彰对象名单

