8月11日,商务部网站发布商务部流通发展司关于公开征求《城市商圈建设指南(征求意见稿)》意见的通知。
通知提出,为适应城市高质量发展和消费升级需要,更好指导城市商圈建设,构建多层级城市商业体系,提升居民消费品质,我们在广泛调研的基础上,研究起草了《城市商圈建设指南(征求意见稿)》,现面向社会公开征求意见。有关意见建议请发送至lizhe@mofcom.gov.cn,截止日期为2021年8月17日。
《城市商圈建设指南》讲了啥?
看这几条就够了!
No1.
城市商圈具体分三类
城市商圈指在城市一定经济区域内,由若干个商业综合体和商业设施构成商业集聚区,并以商业集聚区为中心向周边扩展,具有一定消费力、集聚力和辐射力的商圈,包含核心商圈、区域商圈和社区商圈。
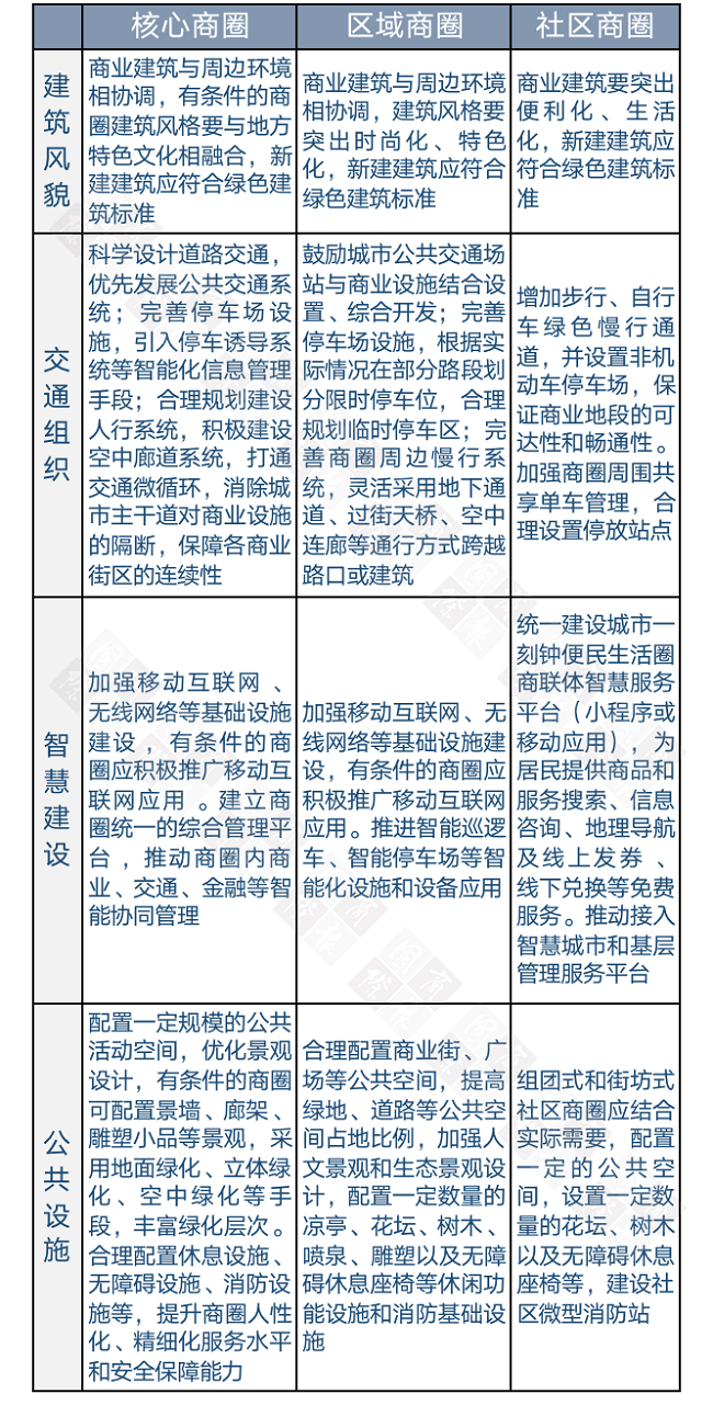
核心商圈
主要指位于城市中心区或特定区域,面向全市,辐射周边地区、全国乃至国际消费人群,满足高端购物、文化旅游、特色餐饮、休闲娱乐、金融商务等多元化消费需求的商圈。
区域商圈
主要指位于城市区域中心,主要面向所在区域、辐射全市范围的消费人群,满足购物、餐饮、文化、休闲、康养、体育、娱乐等综合性消费需求的商圈。
社区商圈
主要指位于社区内部或周边,面向所在社区消费人群,满足步行15分钟范围内日常生活需求和品质消费需求的商圈(即一刻钟便民生活圈)。主要包括组团式社区商圈、街坊式社区商圈和分布式社区商圈。
No2.
城市商圈建设要遵循这几点
坚持总量控制
根据城市经济发展水平、人口规模和消费升级需求,对城市中心区商业过度饱和的商圈实行商业设施规模总量控制,严格控制新建、扩建商业建筑规模。重点补齐社区商业发展短板,促进城市商业适度均衡发展。
坚持优化存量
将城市商圈更新改造与城市更新相结合,立足现有城市商圈基础,着力优化存量,盘活闲置商业资源。遵循商业发展规律,防止求大求高,避免大拆大建。
坚持创新引领
基于城市现状和发展需求,引入新理念、新技术、新业态、新模式,促进商圈差异化发展,形成不同层级商圈功能和业态互补的发展格局。
坚持统筹协调
加强商圈与周边旅游景点、文化场所、商务楼宇资源互动,促进商圈与市内交通、公共服务资源有效衔接,实现商圈与城市中心区、郊区新城、重点功能区、社区居民消费需求协同发展。
No3.
不同商圈规划布局不一样
核心商圈
优化商圈内步行街、特色商业街和商业型历史文化街区等商业资源在城市更新改造中的功能定位,增强文化展览、休闲娱乐等体验功能,形成点线面有机结合的空间体系。
核心商圈功能布局导引
区域商圈
结合老城区更新改造、重点功能区域、综合交通枢纽和新城建设,统筹规划区域商圈布局,从功能业态、商业特征、消费客群、消费场景等多个方面,与城市核心商圈形成差异互补发展格局。
区域商圈空间分布及功能布局要求
社区商圈
在既有社区,充分利用传统菜市场等存量商业网点,采取闲置厂房、仓库、公有物业划拨等方式,引进现代市场规划和运营企业对其进行改造,引导商业网点在特定区域聚集。对于用房用地不足的已建社区,按照分布式社区商圈模式,配置完善商业业态,以信息化手段联通商业资源。
在新建社区,坚持相对集中建设原则,根据社区用地规模、周边商业状况、不同半径范围内人口数量等因素确定社区商圈开发规模和布点方式。在大型新建居住区按照生活圈理念,结合公共交通枢纽设置社区商业综合体、邻里中心等。
No4.
不同商圈配置业态有要求
根据城市特点和商圈发展基础,制定城市商圈业态指导目录,明确鼓励类、限制类和禁止类商业业态,调整和优化业态结构,实现业态、品类和店铺多样性,提升业态融合度和商业品质。
核心商圈
鼓励发展与商圈功能定位一致的新型商业业态和商业模式。大城市(包括超大、特大城市)限制发展大型超市、仓储式超市、商品交易市场、旧货市场、农贸市场等。
核心商圈业态导引
区域商圈
在中心城区区域商圈有序发展大型商品交易市场、大型综合超市、旧货市场、农贸市场等业态。
在郊区新城区域商圈合理建设集酒店、购物、餐饮、影视、休闲等功能为一体的综合性商旅文商业设施。
在重点功能区域商圈结合空港新城、科技城等各类重点功能区规划,重点建设高端商业综合体,引入高端休闲娱乐、科学探险体验、时尚发布、内外贸融合等新业态。
区域商圈业态导引
社区商圈
根据社区人口规模、功能定位、区域特点和新老社区选择社区商业中心、社区购物中心、社区商业综合体、邻里中心等不同的社区商业模式。
社区商圈业态导引
No5.
各商圈环境建设有讲究
具体而言,建筑风貌要协调,交通组织要有序,智慧建设要推进,公共设施要完备
城市商圈环境建设导引
