关于印发《石家庄市物业服务收费管理实施办法》的通知
石发改经费〔2017〕557号
各县(市)、区发展改革局(物价局)、住建局,市区各物业服务企业:
为进一步规范物业服务收费行为,维护业主和物业服务企业的合法权益,市发展和改革委员会、市住房和城乡建设局重新修订了《石家庄市物业服务收费管理实施办法》,重新核定了《石家庄市区住宅区前期物业服务等级指导标准》和《石家庄市区住宅区前期物业服务等级基准价》,经市政府批准,现印发给你们,请遵照执行。
附件:
1. 石家庄市物业服务收费管理实施办法
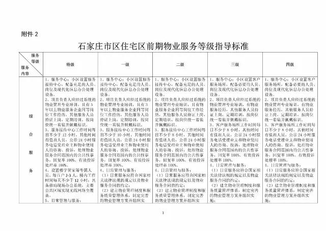
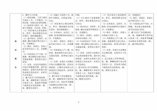
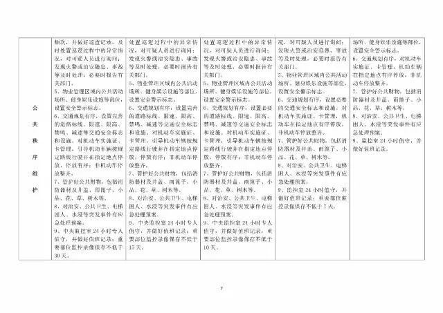
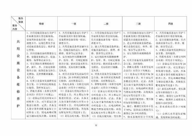
2. 石家庄市区住宅区前期物业服务等级指导标准
3. 石家庄市区住宅区前期物业服务收费等级基准价
石家庄市发展和改革委员会
石家庄市住房和城乡建设局
2017年6月26日
附件1:
石家庄市物业服务收费管理实施办法
第一条为规范物业服务收费行为,维护业主和物业服务企业的合法权益,按照《中共中央国务院关于推进价格机制改革的若干意见》《中共河北省委河北省人民政府关于推进价格机制改革的实施意见》的要求,根据《中华人民共和国价格法》《中华人民共和国物权法》《物业管理条例》《石家庄市物业管理条例》和《河北省物业服务收费管理实施办法》等法律、法规和规定,结合我市实际,制定本实施办法。
第二条本实施办法适用于本市行政区域内物业服务收费及监督管理。
第三条本实施办法所称物业服务收费,是指物业服务企业按照物业服务合同的约定,对房屋及配套的设施设备和相关场地进行维修、养护、运行、管理,维护相关区域内的环境卫生和秩序,向业主或者物业使用人所收取的费用。
第四条提倡业主通过公开、公平、公正的市场竞争机制选择物业服务企业;鼓励物业服务企业开展正当的价格竞争,禁止价格垄断、价格欺诈等行为。
第五条物业服务收费应当遵循合理、公平、公开以及收费项目、收费标准与服务内容、服务质量相适应原则。
第六条物业服务收费实行统一政策,分级管理。
石家庄市人民政府价格主管部门会同同级房地产行政主管部门负责市区(新华区、长安区、桥西区、裕华区、高新区,下同)物业服务收费标准的制定和全市物业服务收费的监督管理工作。各县(市)(含藁城区、鹿泉区、栾城区、矿区,下同)人民政府价格主管部门会同同级房地产行政主管部门负责本行政区域内物业服务收费标准的制定和监督管理工作。
第七条市、县(市)人民政府房地产行政主管部门会同同级价格主管部门负责制定本行政区域内物业服务等级指导标准,向社会公布,并对执行情况进行监督管理。
第八条物业服务收费区分不同物业的性质和特点等情况,分别实行政府指导价和市场调节价。
业主大会成立之前的住宅区(别墅除外)公共性物业服务收费实行政府指导价;别墅、业主大会成立之后的住宅区及其它非住宅物业服务收费实行市场调节价;物业服务企业接受业主委托提供公共性物业服务合同以外服务的特约服务费实行市场调节价。
第九条实行政府指导价的住宅区公共性物业服务收费,由市、县(市)人民政府价格主管部门会同同级房地产行政主管部门根据物业服务等级指导标准、物业服务企业成本、居民经济承受能力等因素,制定相应的等级基准价及其浮动幅度和相关物业服务收费标准,向社会公布。
第十条按照健全价格动态调整机制的要求,市区住宅区前期物业服务等级基准价建立与社会平均工资水平联动机制。
以2014年市区社会平均工资(市统计部门公布的年度市区居民服务和其他服务业在岗职工平均工资)和本实施办法公布的等级基准价为基期标准,当年度社会平均工资与基期相比变动幅度达到56%及以上时,启动联动机制,社会平均工资变动幅度与等级基准价最高按1:0.8比例同方向联动,同时作为下一次联动的基期标准。
当社会平均工资变动幅度达到联动启动点时,由物业行业协会(物业服务企业)向市房地产行政主管部门和价格主管部门提出启动联动机制建议,经市政府批准后将联动结果向社会公布。
第十一条业主大会成立前,市区住宅区物业服务收费具体标准,按以下原则和程序确定:
(一)新建住宅物业销售前,建设单位应当通过招投标(或协议)方式选聘物业服务企业。投标企业要在两部门公布的物业服务等级和基准价范围内编制投标书,建设单位和中标企业按照中标文件确定的物业公共服务等级、服务内容和收费标准签订书面前期物业服务合同。
新建住宅物业销售时,建设单位与物业买受人签订的房屋买卖合同中,应包含前期物业服务合同约定的物业公共服务等级、服务内容和收费标准等。
为新建住宅区提供服务的物业服务企业,要在实施收费前,到政府价格主管部门、房地产行政主管部门备案。
(二)物业交付使用后,已实施收费的住宅区,因服务内容或服务成本变化需要调整公共性物业服务等级和收费标准的,可在物业所在地居民委员会指导监督下,经多数业主(专有部分占建筑物总面积过半数的业主且占总人数过半数的业主,下同)同意,在两部门公布的物业服务等级和基准价范围内约定调整方案,在本小区公示后到政府价格主管部门、房地产行政主管部门变更备案。
(三)物业服务达不到两部门公布的物业服务最低等级指导标准的住宅区,物业服务企业可在所在地居民委员会指导监督下,经多数业主同意,协商约定本小区具体物业服务项目、服务内容和收费标准,约定收费标准不得高于两部门公布的最低等级基准价。
(四)保障性住房的物业公共服务收费,按照相关规定执行。
(五)住宅改变用途的,其物业服务收费标准按照物业服务合同约定执行。
第十二条物业服务合同应当约定物业服务等级、服务内容、收费标准、收费方式及收费起始时间、合同终止情形、违约责任等内容。
物业服务费按法定房屋产权面积计收;尚未登记的,按房屋买卖合同记载的建筑面积计收。不含与住宅配套的储藏室面积。
第十三条住宅区停车设施,由物业服务企业或停车服务企业接受业主委托,按照停车服务合同约定,向住宅区业主或使用人提供停车场所、设施以及停车秩序管理服务并收取费用。住宅区建筑区划内,规划用于停放汽车的车位、车库应当首先满足业主的需求。占用业主共有道路或者其他场所用于停放汽车的车位,属于业主共有,其收费、管理等事项,由业主大会决定。不属于业主共有的机动车停放设施,具体收费标准由物业服务企业或停车服务企业与业主或使用人协商确定。
对进入物业服务区域内进行军警应急处置、实施救助救护、市政工程抢修等执行公务期间的车辆,以及为业主、物业使用人配送、维修、安装等服务的临时停放车辆,物业服务企业不得收取任何费用。
第十四条实行政府指导价的住宅区,业主需要装饰装修房屋时,应当事先告知物业服务企业,物业服务企业应当与业主签订装饰装修服务协议,将房屋装饰装修中的禁止行为和注意事项告知业主。业主委托物业服务企业清运装修垃圾和渣土的,物业服务企业可以向业主收取装修垃圾和渣土清运费,收费标准及管理办法由当地政府价格主管部门制定。
物业服务企业不得向业主收取装修保证金(押金)、装修管理服务费、装修电梯使用费等。
市区住宅区装修垃圾和渣土清运费标准按每装修期最高5元/平方米执行,下浮不限。
第十五条实行政府指导价的新建住宅区,实行门禁、电梯卡(证)管理的,应免费为业主配置不少于4张出入卡(证)。业主申请多配置或因遗失、损坏需要补办的,可按照补偿成本的原则收取卡(证)工本费。房屋交付后,新增门禁、电梯卡(证)管理的,依据有关规定执行。
第十六条物业服务收费可采取包干制或酬金制。包干制是由业主向物业服务企业支付固定的物业服务费用,盈余或亏损均由物业服务企业享有或承担。酬金制是在预收的物业服务资金中按约定比例或约定数额提取酬金支付给物业服务企业,其余全部用于物业服务合同约定的支出,结余或不足均由业主享有或承担。
实行物业服务费用包干制的,物业服务费用的构成包括物业服务成本、法定税费和物业服务企业的利润。
实行物业服务费用酬金制的,预收的物业服务资金包括物业服务支出和物业服务企业的酬金。
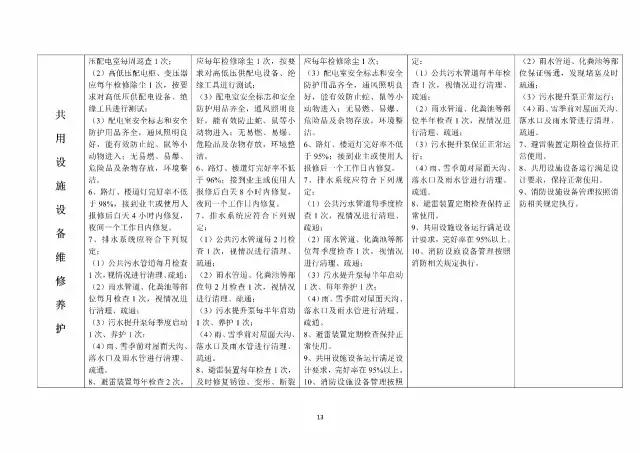
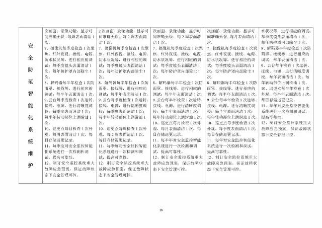
第十七条物业服务成本或者物业服务支出由管理服务人员的工资、社会保险和按规定提取的福利费、物业共用部位及共用设施设备日常运行和维护费用、绿化养护费用、清洁卫生费用、秩序维护费用、物业共用部位及共用设施设备及公众责任保险费用、办公费用、管理费分摊、固定资产折旧以及经业主同意的其它费用组成。供水企业已接管物业服务区域内供水设施的,二次加压运行费用不计入物业服务支出或者物业服务成本。
保修期内应由建设单位履行保修职责而支出的维修费和应由住宅专项维修资金支出的维修和更新、改造费用不计入物业服务支出或者物业服务成本。
物业共用设施设备运行维护费可单独制定。
第十八条物业服务企业在物业服务中应当遵守国家的法律法规,严格履行物业服务合同,为业主提供质价相符的服务。物业服务企业不履行或者不完全履行物业服务合同约定或者法律、法规规定以及相关行业规范确定的维修、养护、管理和维护义务,业主可以请求业主委员会监督履行,可以向街道办事处(乡镇人民政府)、城市社区居民委员会申请调解,也可以依法向人民法院起诉,要求物业服务企业承担继续履行、采取补救措施或者赔偿损失等违约责任。
第十九条业主应当按照物业服务合同的约定按时足额交纳物业服务费用。业主违反物业服务合同约定逾期不交纳服务费用的,业主委员会或物业服务企业有权要求其限期交纳;逾期仍不交纳的,物业服务企业可以依法追缴。
业主与物业使用人约定由物业使用人交纳物业服务费用的,从其约定,业主负连带交纳责任。
物业发生产权转移时,业主或者物业使用人应当结清物业服务费用。
第二十条供水、供电、供气、供热、通信、有线电视等单位,应当依法承担物业管理区域内相关管线和设施设备维修、养护的责任。
第二十一条物业服务区域内,供水、供电、供气、供热、通信、有线电视等单位应当向最终用户收取有关费用。
物业服务企业接受委托代收上述费用的,可向委托单位收取手续费,不得向业主收取手续费等额外费用。
第二十二条利用物业共用部位、共用设施设备进行经营的,应当在征得相关业主、业主大会、物业服务企业的同意后,按照规定办理有关手续。所得收益应当主要用于补充专项维修资金,也可以按照业主大会的决定使用。
第二十三条物业服务企业已接受委托实施物业服务并相应收取服务费的,其他部门和单位不得重复收取性质和内容相同的费用。
第二十四条物业服务收费应按规定实行明码标价。物业服务企业应当在物业服务区域内的显著位置,将物业服务内容、服务标准(等级)、收费项目、收费标准等进行公示。
第二十五条市、县(市)人民政府价格主管部门会同同级房地产行政主管部门,要加强对物业服务企业的服务内容、标准(等级)和收费项目、标准的监督。物业服务企业违反价格法律、法规和规定,由政府价格主管部门依据《中华人民共和国价格法》和《价格违法行为行政处罚规定》等法律法规予以处罚。物业服务企业不按照物业服务合同提供物业服务的,由房地产行政主管部门依据有关法律法规进行处理。
第二十六条各县(市)人民政府价格主管部门会同同级房地产行政主管部门可根据本实施办法,结合实际制定当地的实行政府指导价的住宅区公共性物业服务等级指导标准、等级基准价、相关收费标准及管理规定,及时报市价格主管部门和市房地产行政主管部门备案。
第二十七条实行政府指导价的住宅区,在本办法实施前已签订的前期物业服务合同可按约定继续执行;本办法实施后新签订前期物业服务合同或新调整物业服务等级和收费标准的按本办法规定执行。
第二十八条本实施办法由市发展和改革委员会、市住房和城乡建设局在各自职权范围内负责解释。
第二十九条本实施办法自2017年7月6日起施行,有效期5年。此前规定与本实施办法不一致的,以本实施办法为准。



















