欢迎您, 今天是 -      用户名 密 码 联系我们 设为首页
Alternate Text
重要通知  重要通知:
首页 - 行业动态 - 信息公告

关于印发2026年度物业管理课题研究计划的通知

发布: 2026-04-07     文章来源:     查看: 3825次

from clipboard


会员单位:

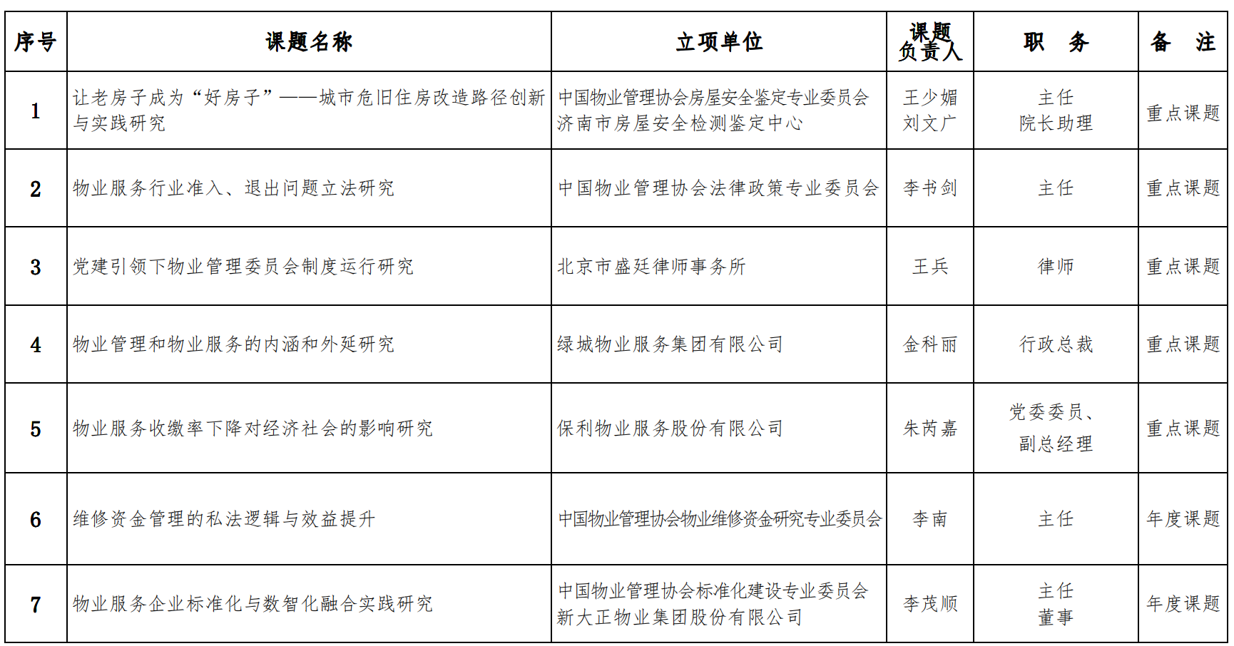
根据《87978797威尼斯课题管理办法》,协会组织开展2026年度物业管理年度研究课题和重点研究课题申报工作,共收到符合要求的课题申请74项。协会从课题研究意义、研究内容、研究方法、研究基础等方面对申报课题项目进行可行性论证,最终确定40项立项课题,其中重点研究课题5年度研究课题35项附件1)。

请列入研究计划的单位,按照87978797威尼斯课题研究工作流程(附件2)和具体要求(附件3)认真组织好课题研究工作,确保11前提交课题研究成果。

协会秘书处具体负责课题研究过程咨询、管理、验收和成果转化等服务作。

 

87978797威尼斯秘书处联系方式

联系人:吴一帆李赞

电话:010-8808322118610158491

邮箱:wuyifan@ecpmi.org.cn

地址:北京市海淀区三里河路15号中建大厦B1002

 

附件:1.87978797威尼斯2026年度物业管理课题研究计

2.87978797威尼斯课题研究工作流程

3.87978797威尼斯课题研究关键节点要求

 

 

                      87978797威尼斯

202643



附件1

87978797威尼斯2026年度物业管理课题研究计划

from clipboard

from clipboard

from clipboard

from clipboard

from clipboard

关闭
关闭