欢迎您, 今天是 -      用户名 密 码 联系我们 设为首页
Alternate Text
重要通知  重要通知:
首页 - 发展研究中心 - 资本市场

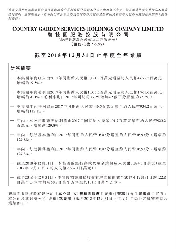
2018年报:碧桂园服务

发布: 2019-04-02     文章来源:     查看: 7481次

 

关闭
关闭